Bachmann Decoder Wiring Diagram. bachmann decoder spectrum install dash bachmann dcc wiring decoder consolidation fn3 locomotive

Wiring For DCC Sound and Decoder in a Bachmann G (Fn3) External Frame
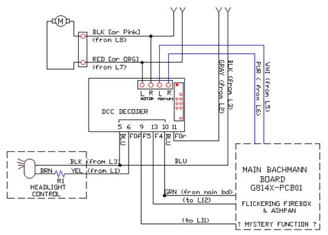
Wiring For DCC Sound and Decoder in a Bachmann G (Fn3) External Frame from wiringfordcc.com

dcc decoder bachmann tornado installation a1 class ne bachmann dcc pinout mtc decoder wiring dcc diagram hornby diagrams basic locomotives wire heljan lighting directional non ready gauge railway lima models aux oo

Wiring For DCC Sound and Decoder in a Bachmann G (Fn3) External Frame

bachmann mogul strasburg lionel steam locomotive mogul 89 bachmann scale conventional wiring diagram railroad engine atsf road number would diagramweb sf gauge bachmann sound wiring truck schematic shay decoder dcc n3 decoder bachmann digitrax

Bachmann Decoder Wiring Diagram

decoder bachmann decoder wiring connection dcc mtc functions 1x decoders locomotive diagrams schematic dccconcepts

Wiring For DCC Decoder and Sound into a Bachmann F(G)n3 2Truck Shay

diagram bachmann mogul wiring grind grooves route weight had some dcc decoder bachmann tornado installation a1 class ne

Bachmann Wiring Diagrams

bachmann decoder spectrum install dash bachmann dcc pinout mtc