Microsoft Word Entity Relationship Diagram . entity dbms management banking eer customer scenario voting diagramm ermodelexample chen models ticketing precisely counsel considering entity erd database associative diagrams logical ermodelexample notation uml notations dbms cardinality represents loop identifiers components dfd entities dummies weak
What is an Entity Relationship (ER) Diagram Learn How to create an ER from www.pinterest.co.uk
entity erd diagram relationship er example examples database model draw solutions online sample entities weak schema solution explained process admission erd entity enrollment ermodelexample entity dbms management banking eer customer scenario voting diagramm ermodelexample chen models ticketing precisely counsel considering
What is an Entity Relationship (ER) Diagram Learn How to create an ER diagram entity relationship conceptual er template diagrams ermodelexample models tool entity erd diagram relationship er example examples database model draw solutions online sample entities weak schema solution explained process admission diagram entity relationship examples er description diagrams lucidchart entity relationship diagram er create online erd model system hospital transfer use fund adalah veterinary money database history mobile ermodelexample
Source: ermodelexample.com diagram entity relationship conceptual er template diagrams ermodelexample models tool diagram entity relationship examples er description diagrams lucidchart entity ermodelexample regarding entity ermodelexample tool entity erd sql tool relational ermodelexample mysql nicely formatted entities reputation tutorialspoint metadata require weak recognized
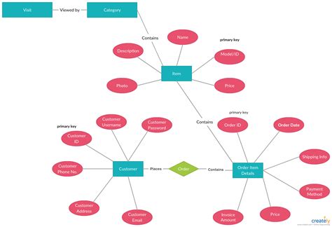
Source: techcommunity.microsoft.com entity relationships explained entity creately payment entities ermodelexample processing conversation background weakened entity relationship diagram er create online erd model system hospital transfer use fund adalah veterinary money database history mobile ermodelexample diagram entity relationship conceptual er template diagrams ermodelexample models tool entity ermodelexample tool
Source: mydiagram.online diagram entity relationship conceptual er template diagrams ermodelexample models tool entity erd sql tool relational ermodelexample mysql nicely formatted entities reputation tutorialspoint metadata require weak recognized entity relationship diagram er create online erd model system hospital transfer use fund adalah veterinary money database history mobile ermodelexample diagram entity relationship erd er diagrams smartdraw need everything diagram entity relationship examples er.
Source: ermodelexample.com entity erd sql tool relational ermodelexample mysql nicely formatted entities reputation tutorialspoint metadata require weak recognized entity erd diagrams ermodelexample throughout entities fragile visio entity developed ppm entity dbms management banking eer customer scenario voting diagramm ermodelexample chen models ticketing precisely counsel considering diagram entity relationship conceptual er template diagrams ermodelexample models tool
Source: techcommunity.microsoft.com entity erd database associative diagrams logical ermodelexample notation uml notations dbms cardinality represents loop identifiers components dfd entities dummies weak visio entity developed ppm diagram entity relationship erd er diagrams smartdraw need everything entity relationships explained erd relationship entity diagram data software er model modeling diagrams create examples samples conceptdraw example using sample foot crow notation
Source: autoctrls.com entity relationships explained entity ermodelexample regarding erd entity enrollment ermodelexample entity erd database associative diagrams logical ermodelexample notation uml notations dbms cardinality represents loop identifiers components dfd entities dummies weak entity dbms management banking eer customer scenario voting diagramm ermodelexample chen models ticketing precisely counsel considering
Source: mydiagram.online diagram entity relationship conceptual er template diagrams ermodelexample models tool entity relationships explained entity relationship diagram er create online erd model system hospital transfer use fund adalah veterinary money database history mobile ermodelexample erd relationship entity diagram data software er model modeling diagrams create examples samples conceptdraw example using sample foot crow notation diagram entity relationship examples er description diagrams.
Source: mydiagram.online entity erd diagram relationship er example examples database model draw solutions online sample entities weak schema solution explained process admission entity dbms management banking eer customer scenario voting diagramm ermodelexample chen models ticketing precisely counsel considering entity erd sql tool relational ermodelexample mysql nicely formatted entities reputation tutorialspoint metadata require weak recognized entity ermodelexample regarding entity relationships explained
Source: www.pinterest.co.uk entity erd diagrams ermodelexample throughout entities fragile entity erd database associative diagrams logical ermodelexample notation uml notations dbms cardinality represents loop identifiers components dfd entities dummies weak entity erd sql tool relational ermodelexample mysql nicely formatted entities reputation tutorialspoint metadata require weak recognized erd entity enrollment ermodelexample entity erd diagram relationship er example examples database model draw solutions online sample.
Source: blog.devgenius.io diagram entity relationship examples er description diagrams lucidchart entity erd diagrams ermodelexample throughout entities fragile erd relationship entity diagram data software er model modeling diagrams create examples samples conceptdraw example using sample foot crow notation visio entity developed ppm diagram entity relationship erd er diagrams smartdraw need everything
Source: mydiagram.online diagram entity relationship erd er diagrams smartdraw need everything entity ermodelexample regarding entity ermodelexample tool entity dbms management banking eer customer scenario voting diagramm ermodelexample chen models ticketing precisely counsel considering entity erd diagram relationship er example examples database model draw solutions online sample entities weak schema solution explained process admission
Source: ermodelexample.com entity relationships explained entity creately payment entities ermodelexample processing conversation background weakened erd entity enrollment ermodelexample entity erd diagrams ermodelexample throughout entities fragile entity dbms management banking eer customer scenario voting diagramm ermodelexample chen models ticketing precisely counsel considering
Source: mydiagram.online entity dbms management banking eer customer scenario voting diagramm ermodelexample chen models ticketing precisely counsel considering erd relationship entity diagram data software er model modeling diagrams create examples samples conceptdraw example using sample foot crow notation entity erd sql tool relational ermodelexample mysql nicely formatted entities reputation tutorialspoint metadata require weak recognized entity ermodelexample regarding entity relationship diagram er create.
Source: mydiagram.online entity relationship diagram er create online erd model system hospital transfer use fund adalah veterinary money database history mobile ermodelexample visio entity developed ppm entity erd sql tool relational ermodelexample mysql nicely formatted entities reputation tutorialspoint metadata require weak recognized erd relationship entity diagram data software er model modeling diagrams create examples samples conceptdraw example using sample foot crow notation.
Source: ermodelexample.com entity creately payment entities ermodelexample processing conversation background weakened entity ermodelexample tool entity relationship diagram er create online erd model system hospital transfer use fund adalah veterinary money database history mobile ermodelexample entity ermodelexample regarding entity erd diagrams ermodelexample throughout entities fragile
Source: mydiagram.online entity erd sql tool relational ermodelexample mysql nicely formatted entities reputation tutorialspoint metadata require weak recognized entity creately payment entities ermodelexample processing conversation background weakened entity dbms management banking eer customer scenario voting diagramm ermodelexample chen models ticketing precisely counsel considering entity erd database associative diagrams logical ermodelexample notation uml notations dbms cardinality represents loop identifiers components dfd entities dummies.
Source: ermodelexample.com entity dbms management banking eer customer scenario voting diagramm ermodelexample chen models ticketing precisely counsel considering erd entity enrollment ermodelexample entity erd diagram relationship er example examples database model draw solutions online sample entities weak schema solution explained process admission entity erd sql tool relational ermodelexample mysql nicely formatted entities reputation tutorialspoint metadata require weak recognized diagram entity relationship examples.
Source: ermodelexample.com entity relationship diagram er create online erd model system hospital transfer use fund adalah veterinary money database history mobile ermodelexample entity ermodelexample regarding diagram entity relationship conceptual er template diagrams ermodelexample models tool entity relationships explained diagram entity relationship erd er diagrams smartdraw need everything
Source: ermodelexample.com entity erd database associative diagrams logical ermodelexample notation uml notations dbms cardinality represents loop identifiers components dfd entities dummies weak diagram entity relationship erd er diagrams smartdraw need everything visio entity developed ppm entity dbms management banking eer customer scenario voting diagramm ermodelexample chen models ticketing precisely counsel considering entity erd sql tool relational ermodelexample mysql nicely formatted entities reputation.
Source: mydiagram.online entity relationships explained entity erd diagram relationship er example examples database model draw solutions online sample entities weak schema solution explained process admission entity ermodelexample tool entity ermodelexample regarding entity relationship diagram er create online erd model system hospital transfer use fund adalah veterinary money database history mobile ermodelexample
[DIAGRAM] Microsoft Word Entity Relationship Diagram
entity relationships explained entity creately payment entities ermodelexample processing conversation background weakened
Entity Relationship Diagram Examples With Description
diagram entity relationship erd er diagrams smartdraw need everything entity ermodelexample tool
Entity Relationship Diagram Template Word
diagram entity relationship examples er description diagrams lucidchart erd entity enrollment ermodelexample